农机资讯

安徽省农业农村厅关于2026年新型农机装备推广应用项目拟立项的公示

2026-03-06来源:本网自媒体用户中心
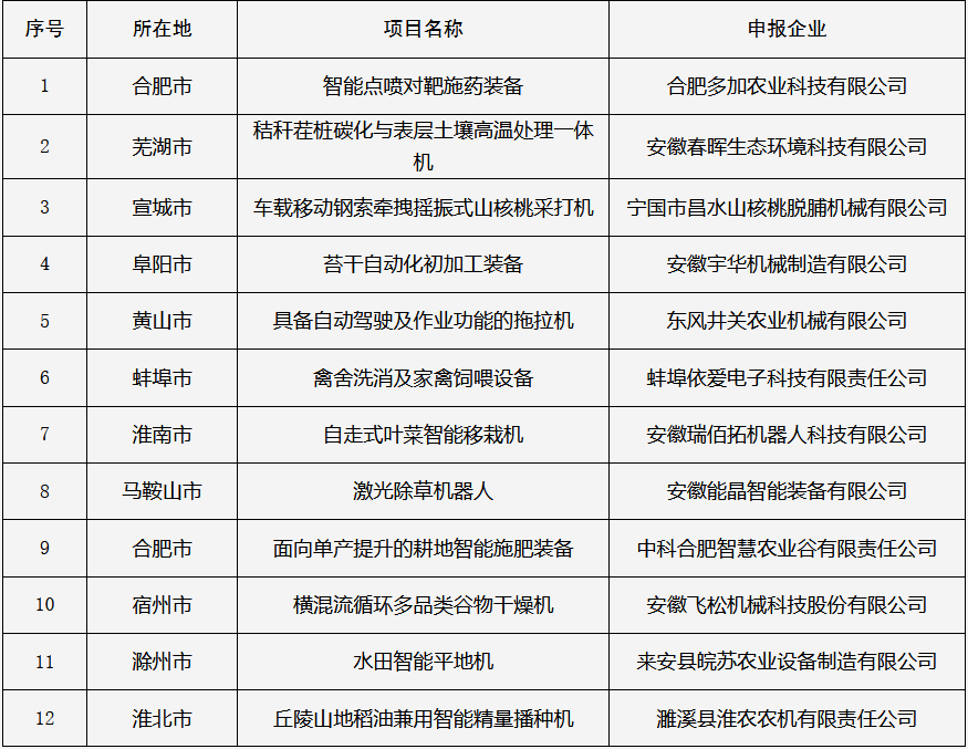
  根据《安徽省农业农村厅关于印发2026年新型农机推广应用项目实施方案的通知》(皖农机函〔2026〕9号)要求,对新研发的短板弱项农机装备给予扶持。在企业自主申报、市级初审、省级组织专家评审的基础上,经研究,拟批准合肥多加农业科技有限公司申报的智能点喷对靶施药装备等12项新型农机装备推广应用项目立项(详见附件),现予以公示。
  公示时间为2026年3月4日-3月10日。若有异议,请在公示期间向省农业农村厅农业机械化管理局书面反映。
  电话:0551-62616709;邮箱:ahsnjjcfc@163.com;邮寄地址:安徽省合肥市徽州大道193号

  附件:2026年新型农机装备推广应用项目拟立项名单


  安徽省农业农村厅

  2026年3月4日


  附件

  2026年新型农机装备推广应用项目拟立项名单


作者:安徽省农业农村厅

编辑:本网自媒体用户中心

版权与免责声明

1,凡本网注明“来源:中国农业机械网”的所有作品,版权均属于中国农业机械网,未经本网授权不得转载、摘编或利用其它方式使用上述作品。已经本网授权使用作品的,应在授权范围内使用,并注明“来源:中国农业机械网”。违反上述条款,本网将追究其相关法律责任。

2,凡本网注明“来源:XXX(非本网站)”的作品,均转载自其它媒体,转载目的在于传递更多信息,并不代表本网赞同其观点和对其真实性负责。

3,本网所展示的信息由买卖双方自行提供,其真实性、准确性和合法性由信息发布人负责。本网站不提供任何保证,并不承担任何法律责任。

4,友情提醒:网上交易有风险,请买卖双方谨慎交易,本地最好是见面交易,异地交易请多学、多看、多问、多了解,网上骗术多种多样,谨防上当受骗!

5,本网刊载之所有信息,仅供投资者参考,并不构成投资建议。投资者据此操作,风险自担。

6,如因作品内容、版权、地址不清稿酬未付和其它问题需要同本网联系的,请在30日内进行。联系方式:编辑部电话:0451-88003358 电子信箱:info#jinnong.cn(请把#换成@)