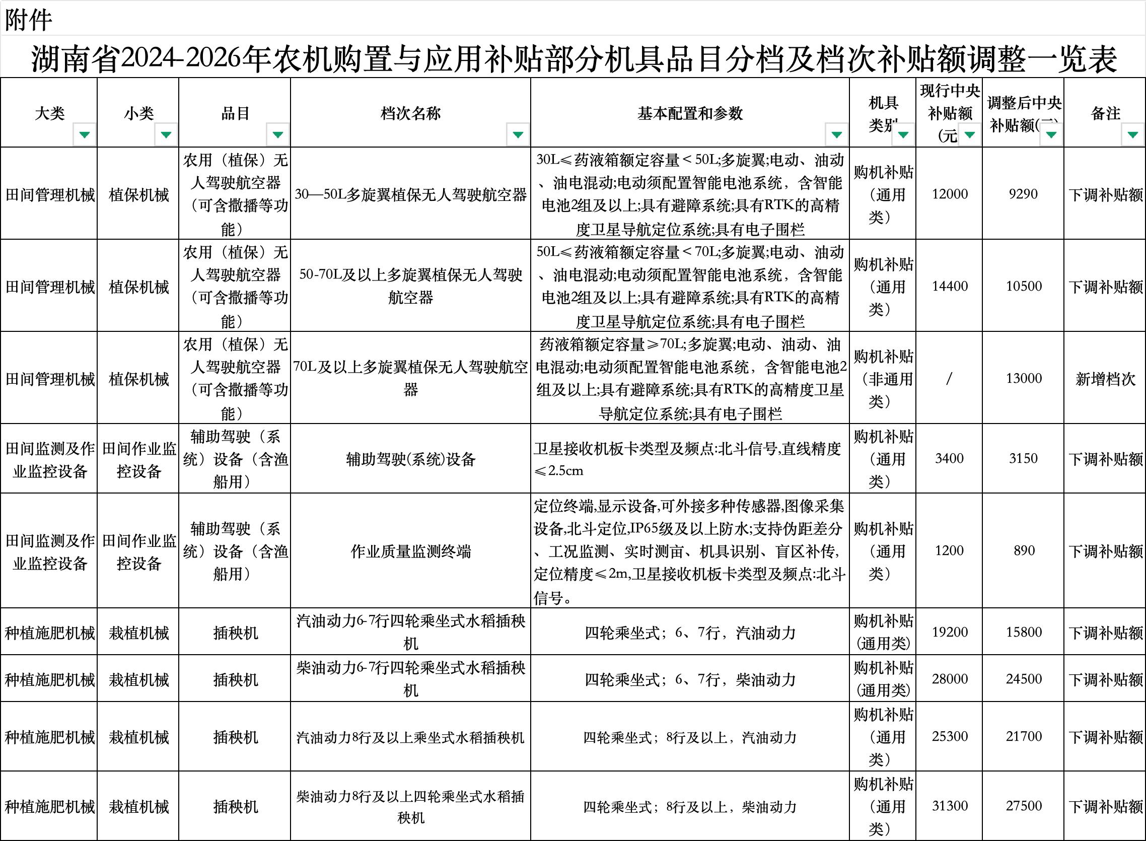
根据农业农村部和我省农机购置与应用补贴有关规定,经专家评审论证和补贴工作专班集体研究,对补贴比例超规定的辅助驾驶设备、农用无人驾驶航空器和插秧机补贴额进行调整,详情见《湖南省2024-2026年农机购置与应用补贴部分机具品目分档及档次补贴额调整一览表》,现予公示。公示期为2026年2月14日至2026年2月27日。公示期间,如对公示内容有异议,请以书面形式反馈。反映问题应实事求是,反馈材料需附联系方式,个人需注明真实姓名,单位需加盖公章。
联系电话:0731-85066278;邮箱:hnnjcyb@126.com;地址:长沙市天心区芙蓉中路二段166号湖南省农机事务中心316办公室。
附件:湖南省2024-2026年农机购置与应用补贴部分机具品目分档及档次补贴额调整一览表(公示稿)

湖南省农业农村厅
2026年2月14日