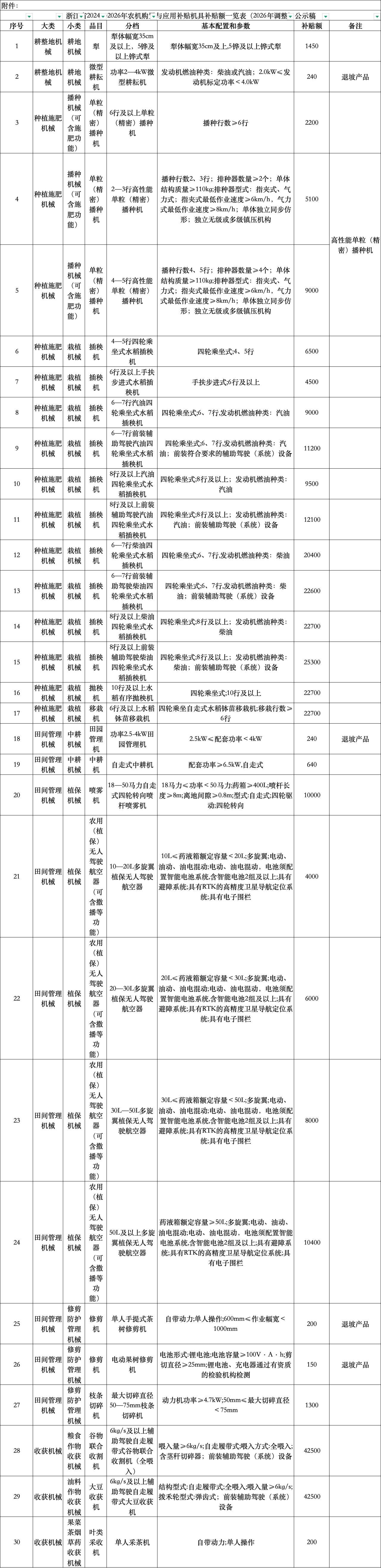
为保障我省农机购置与应用补贴政策有效实施,防范政策实施风险,经组织测算、专家论证、集体决策,形成了《浙江省2024—2026年农机购置与应用补贴机具补贴额一览表(2026年调整)公示稿》(见附件),现予以公示。公示期为2026年2月12日至2月25日(5个工作日)。如有异议,请于公示期内以书面形式反馈我厅,材料要真实客观,实事求是。个人反映须注明真实姓名、联系方式,单位反映须法人代表签字并加盖公章。
联系电话:0571-86757578
通讯地址:杭州市上城区凤起东路29号省农业农村厅农业机械化与数字化处,邮编:310020
邮箱:zjnjhc@163.com。
附件:浙江省2024—2026年农机购置与应用补贴机具补贴额一览表(2026年调整)公示稿


浙江省农业农村厅
2026年2月11日